728x90
▼미니 츄러스 핫도그 만들기▼


- Add-ons에서 Add curve : Extra Objects 를 활성화 시켜 준다.
- Add curve : Extra Objects 활성화 시키면 우측 사진과 같이 Curve의 종류가 다양해 진다.
- Add-ons 설치 경로 : 상단 Edit - Preferences 선택




- Object mode에서 Mesh - circle을 추가 한다. (단축키 : Shift + A)
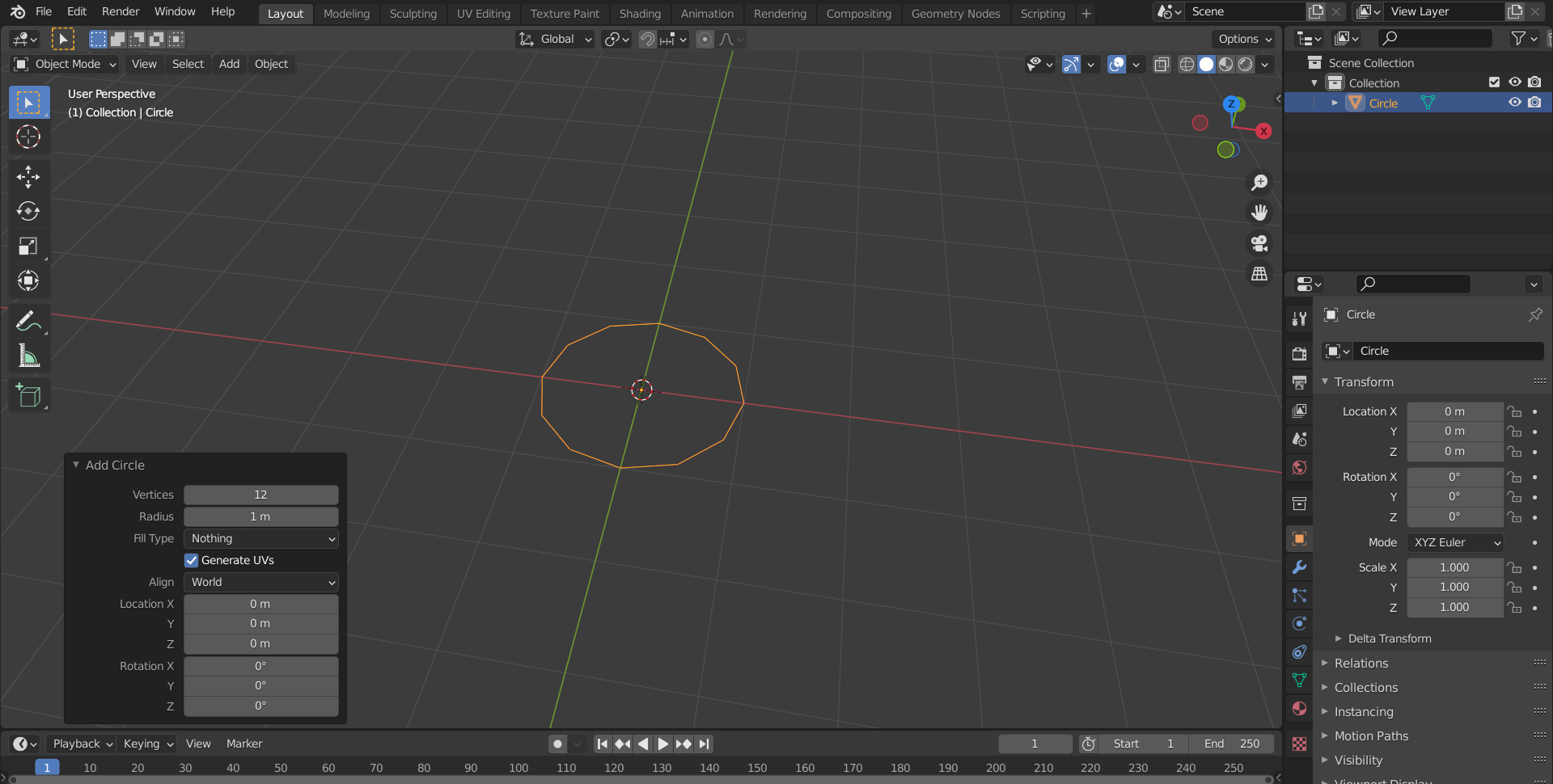
- 추가한 Circle의 설정을 조절한다. (예시 - Vertices : 12로 조절)
- Edit mode에서 Shift를 누르면서 vertex를 한칸씩 띄어 선택해준다.
- 스케일을 조절해서 위와 같은 모양을 만든다. (단축키 : S)
- 만들어준 Circle을 Object mode에서 Curve로 변환시켜준다.
- Mesh를 Curve 변환 시키기 : Object mode에서 마우스 우클릭 - Convert to - Curve 클릭




- Object mode에서 Curve Spirals - Archemedian 를 추가한다. (단축키 : Shift + A)
- Curvr Spirals 속성을 조절한다. (예시 - Tums : 5, Steps : 12, Radius : 1, Height : 0.6)
- 우측 오브젝트 데이터 프로퍼티스 클릭 한다.
- Geometry 에서 Bevel 값을 Object로 선택 후 Object를 이전에 만든 Circle로 선택한다.
- Circle의 크기를 조절해서 모양을 잡는다. (단축키 : S)




- Object mode에서 Mesh - Cylinder를 추가 한다. (단축키 : Shift + A)
- 만들어 놓은 츄러스 모양 안에 겹치지 않도록 Cylinder를 조절한다.
- Cylinder 끝부분을 베벨 추가 및 선 돌출 등 다양하게 조절하여 둥그렇게 만든다.






- Cylinder를 3D커서쪽으로 옮긴다.
- Mirror modifier를 추가하여 연장시킨다. (Axis : z, Clipping 선택, Merge 거리 조절하기)
- Mirror 모드를 Apply 한다.
- 츄러스의 끝 부분을 조절한다. (단축키 : Alt + S)
- Curve Spirals 제어점을 Shift를 누른 채 조절할 만큼 선택한다.
- 마우스 우클릭 - Smooth curve Radius를 선택한다.
- 원하는 모양의 츄러스가 되었다면 Object mode로 이동한다.
- Object mode에서 Curve Spirals를 Mesh로 변환시켜준다.
- Curve Spirals를 Mesh로 변환 시키기 : Object mode에서 마우스 우클릭 - Convert to - Mesh 클릭

728x90
'블랜더 (Blender) + 제페토 (zepeto)' 카테고리의 다른 글
| [blender] multiresolution상태에서 normal map 뽑는방법 (0) | 2022.06.05 |
|---|---|
| [blender] normal map 추출하는 방법 (노멀맵 추출) (0) | 2022.06.03 |
| [포토샵] 천 질감 만들기 (천 만들기6) (0) | 2022.05.21 |
| [포토샵]체크 패턴 만들기 (눈금자, 안내선으로 패턴 만들기) (0) | 2022.05.20 |
| [blender] texture paint 알파값만들기 (포토샵 레이어처럼 사용하는 방법) (0) | 2022.05.16 |