728x90
▼ texture paint 알파값만들기 ▼






- 상단 texture 페인트 모드로 선택한다.
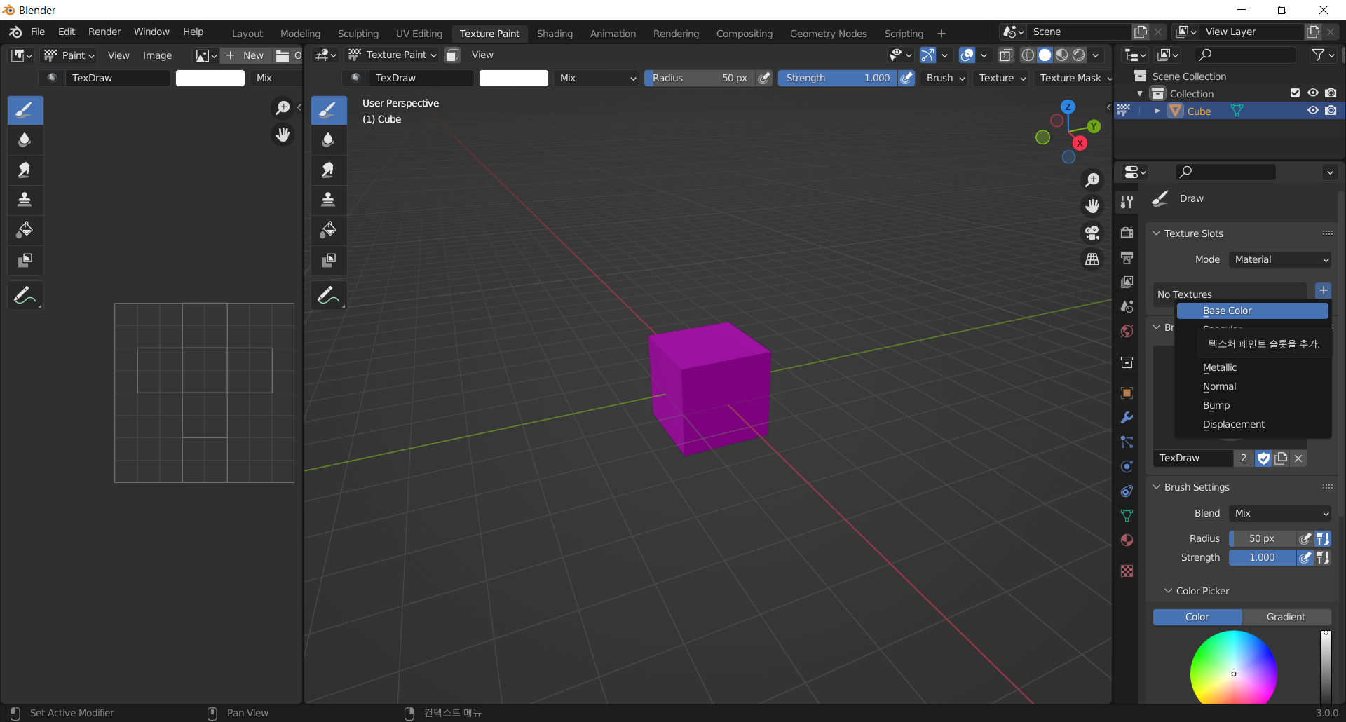
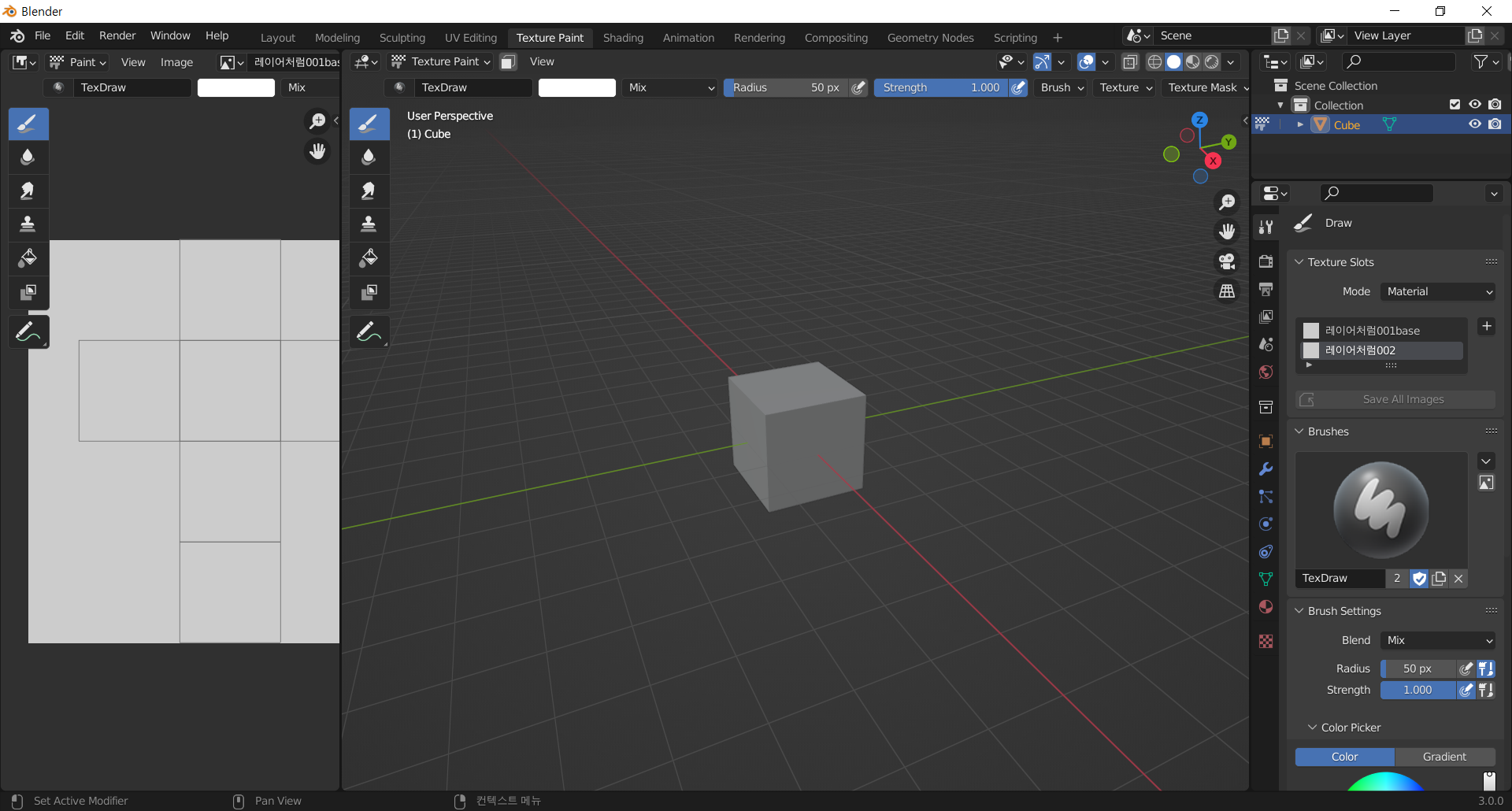
- 우측 Draw 속성에서 No textures 옆 + 버튼을 눌러 Base color를 2개 추가해준다. (사이즈는 필요에 따라 설정하면된다.)
- 상단 Shading 모드로 들어가보면 image texture 창이 확인 될것이다.







- 좌측 image edit - paint모드로 되어 있는 창 또는 Texture 도구 속성에서 Brush Settings을 Mix에서 Erase Alpha로 수정한다.
- 추가한 Base color 중 하나를 선택하여 색을 지워준다. (포토샵으로 비유하자면 배경없는 상태-투명)
- 추가한 Base color 중 배경을 칠해주고, 투명으로 만든 image 파일에 이것저것을 적어본다. (이상태에선 원하는 방향으로 적용이 되지 않는다.)
- 포토샵에서 레이어를 추가하듯 진행하기 위해선 Shading 모드로 다시 돌아가 Color - mix RGB를 추가한다.
- 위 사진과 같이 노드를 연결한다.
- 노드를 제대로 연결하면 위와 같이 포토샵에서 레이어를 쌓아 원하는 이미지를 만드는 것처럼 오브젝트의 texture를 확인 할 수 있게 된다.
728x90
'블랜더 (Blender) + 제페토 (zepeto)' 카테고리의 다른 글
| [포토샵] 천 질감 만들기 (천 만들기6) (0) | 2022.05.21 |
|---|---|
| [포토샵]체크 패턴 만들기 (눈금자, 안내선으로 패턴 만들기) (0) | 2022.05.20 |
| [blender] texture paint 사용해서 제페토 아이템 만들기 (0) | 2022.05.15 |
| [포토샵] 대리석 마블 느낌 내기 2 (0) | 2022.05.10 |
| [포토샵] 대리석 마블 느낌 내기 1 (0) | 2022.05.09 |